


Official Stedi Lights and REDARC retailer and mobile installer
Contact me for a price quoteCorporate Sustaining Member of the 4WD Association Of BC

Cryptid Current is a registered Canadian business located in Comox, BC.
Owned and run by Phill, a Canadian Forces Veteran, Avionics Technician, and overall cool dude. If you need help with an electric wheelchair, contact me and I'll help repair it however I can at no labour cost.


Phill Tanner is an RCAF Veteran and military-trained Avionics Technician who has worked on the CC115 Buffalo, CC130 Hercules H and J models, and the CC295 Kingfisher. Prior to joining the Air Force full time, Phill was an Infantry Reservist at the Canadian Grenadier Guards in Montreal, QC and achieved the rank of Cpl, a CO's coin, and a CWO's coin, before moving on to the RCAF.He is a Ham radio operator VA7XOZ and CFARS (Canadian Forces Affiliate Radio Service) volunteer CIW228. Phill organizes and runs a military tribute Ham radio event every August called Buffalos On The Air (BOTA) to celebrate the retirement of the FWSAR Buffalo and HF Radio communications in military history.A keen student, Phill graduated top of his class from the Canadian Forces School of Communications and Electronics (CFSCE) in Performance Oriented Electronics Training (POET), as well as being a top student for his Avionics trades training at the Canadian Forces School of Aerospace Technology and Engineering (CFSATE).As an Avionics Technician at 442 Sqn, Comox working in fixed-wing Search and Rescue Operations, Phill was ranked 1st Cpl in the Squadron amongst all trades for the years 2022-2023 and 2023-2024, going into 2025 he was ranked #2 Avionics Tech Corporal in Canada and will be promoted shortly to Master Corporal. On 31 Jan 2025 Phill was awarded the King's Coronation Medal for his service to community and country.Delving into the autosports world, Phill has completed several courses from HP Academy, including their professional motorsports wiring, PDM installation and programming, and EV fundamentals.Phill is an avid motorcyclist, constantly modifying and riding his 2024 Husqvarna Svartpilen 401. When he's not working on his bike he's spending time with his spouse or playing video games

-wiring repair and troubleshooting of autosport vehicles of all shapes and sizes-wiring harness manufacturing to 3 different levels:
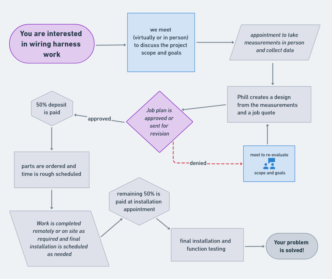
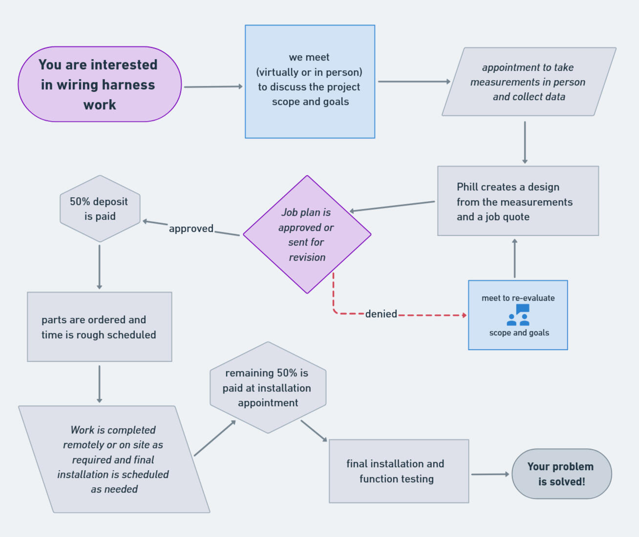
basic / premium / professional racing-accessory installation from auxiliary lights and heated gear on a motorcycle to a fully integrated solar and 2nd battery setup on your camping rigI use professional level materials like Deutsch DT/DTM/DTP or Amphenol A Series connectors, circular connectors mil-spec and Deutsch AS, Raychem DR25 and SCL heatshrink, Techflex Flexo braided sleeving, M22759/32 Tefzel aerospace grade wire (and shielded sensor wiring), Resintech RT125 epoxy, and more.I'm also an official retailer of REDARC and Stedi Lights products, contact me for pricing and recommendations.I buy these materials in bulk and partner with top brands to save you money and achieve professional and lasting results that will stand up to the harshest conditions you can throw at them.Use the 'contact' section to tell me about your project great or small and I can give you a quote.
project gallery coming soon!
Please give me a brief description of what you're working on and how I can get in touch with you to talk about your goals and challenges on your current project.
I'll be in touch soon!